一、公司介绍
西青经济技术开发区 始建于1992年,是经国务院批准设立的国家级经济技术开发区。截至2019年9月,西青经济开发区已累计吸引企业2958家,总体吸引资金278亿美元,世界五百强企业43家,西青开发区正在迅速崛起成为国内最具竞争力和发展潜力的国家级经济技术开发区之一,是中国北方区域理想的投资目的地。
天津市西青经济开发总公司 是一家国有企业,主要负责开发区内的规划建设、招商引资、企业服务等。
二、薪酬福利
1.完善的发展机制:管理序列与技术序列双通道晋级
注重实绩的工资机制(基本工资+绩效奖金)
2.全方位的福利体系:五险一金、法定带薪年休假、提供工作餐、住宿、班车等
3.系统化的培训体系:完善的新员工入职培训,让新员工快速融入团队,多元化的在职培训,力争打造学习型组织,复合型员工。
4.独特性的团队活动:素质拓展、兴趣小组活动、大比武等。
三、招聘流程
投递简历→简历筛选→笔试→人才素质测评→初试→终试→体检→录用
求职者可直接将中文简历附照片,以附件形式发送至邮箱hr@xeda.com.cn;
邮件标题格式为:学校+学历+专业+姓名+性别+生源地+应聘岗位。
四、职位应聘说明
1、招聘时间
2020届秋季招聘自2019年9月1日开始,招聘岗位额满为止。如以上信息发生任何变化,将会及时更新,敬请关注。
2、联系方式
人力资源部,联系电话:022-83966182
天津市西青经济开发区兴华七支路8号(300385)
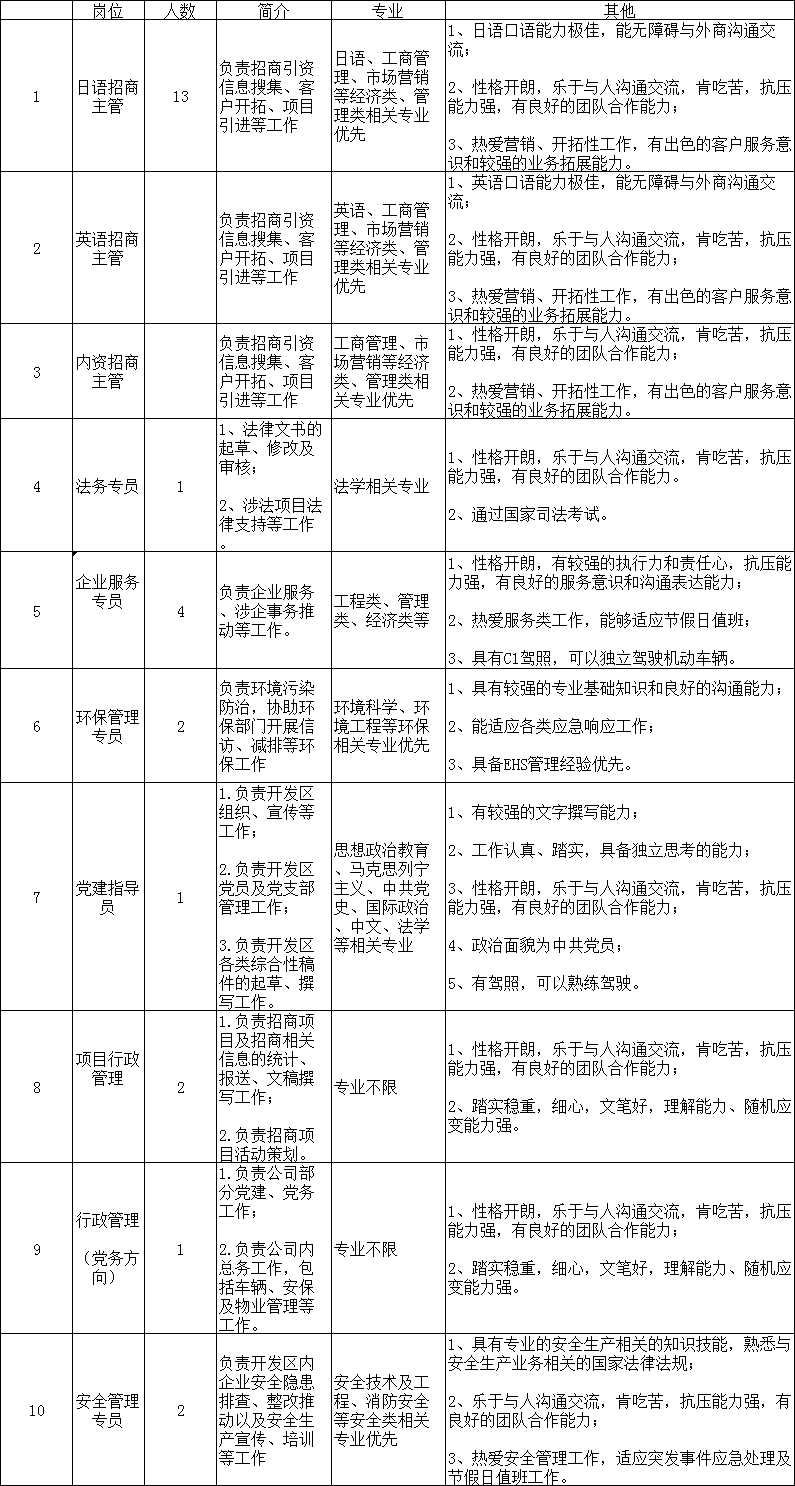
五、招聘职位
