一、学校简介
郑州信息工程职业学院(简称“郑信”)始创于1989年,是经河南省人民政府批准、教育部备案的全日制高等职业院校,位于中原城市之心郑州,地理位置优越、交通便利,地铁十号线通畅直达。学校以工科为主,目前设有7个院系和2个教学部,开设了涵盖信息、工程、管理、经济、艺术等领域的30多个专业,创新培养各行业紧缺的高素质技能型人才。
建校三十多年来,学校秉承“厚德崇信 博学尚技”的校训,以“双高专业群”建设为契机,全力打造区域特色鲜明的一流专业群。同时,学校不断深化“校企合作、产教融合”,着力实现与企业在教学师资、课程专业、实习实训等方面资源的共享,做到学生毕业即就业,就业即高薪。
学校规划占地面积1200亩,拥有一支教学经验丰富、知识结构合理、爱岗敬业、奉献进取的教师队伍,教师中具有副高以上职称的占35%,在教学和科研方面都取得了显著成绩。学校目前在校生人数1.2万余人,设五院三系二部:即信息学院、商学院、国际学院、艺术与教育学院、马克思主义学院、旅游与酒店管理系、建筑工程系、机电工程系、基础部、附属中专部。学校拥有先进的计算机中心、轨道交通实训中心、数控机床实训室、汽车实训室、建筑施工技术实训室、电子商务实训室、环境艺术实训室、舞蹈排练厅、钢琴室、音乐厅、会计模拟室、客房实训室、中西餐实训室、导游实训室、画室、图书馆、阅览室、多媒体教室、语音室等,各种学习、生活、娱乐设施一应俱全。学校新建的龙子之湾、智慧之源总投入近3000万元,占地面积32666平方米,是师生休闲娱乐的最佳场所,目前已投入使用。
学校邀请清华大学、北京师范大学、中央财经大学、南开大学、上海财经大学、郑州大学、河南大学、河南财经政法大学、河南智游臻龙教育科技有限公司、深圳深软新天科技有限公司等知名高校教授、企业专家来我校做学术报告,基本上做到天天有讲座,周周有报告。学校与省内外数百家用人单位战略合作,形成了校企合一、产学一体的教学模式和订单式人才培养模式。学校现有大学生创新创业中心,并特在“粤港澳”大湾区设置就业创业中心,为勇于创业的学子提供实践场所和政策支持,形成了就业、升学、创业一站式办学服务模式。为培养学生良好的行为习惯,我校已成为河南陆军预备役高射炮师修理营一分队并开有军事课。此外,我校是国际混元联合会郑州分会混元太极培训基地,并开有混元太极课。兴办学生高兴、企业满意、家长放心、教工幸福、政府支持的现代职业教育是我们的奋斗目标。
二、高层次人才引进

三、教师招聘

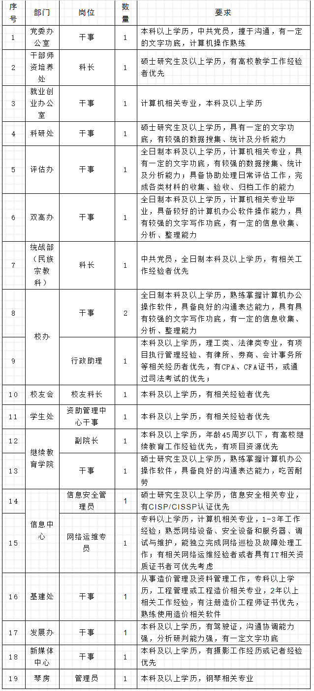
四、行政人员招聘

五、辅导员招聘

六、福利待遇
1.根据科研、职称、学历等情况,对高层次引进人才按照“一事一议、一人一议”,提供有竞争力的薪酬福利待遇;
2.符合“智汇郑州”人才工程补助条件者,可享受每月500-1500元生活补贴及2-10万元的购房补贴;
3.录用人员与学校签订聘用合同,人事关系由郑州市人才交流服务中心代理;
4.缴纳社会保险和住房公积金;
5.学校为教职工提供年度健康体检;
6.享受国家法定节假日及带薪寒暑假;
7.节日享受学校工会福利;
8.学校设教工餐厅,在教工餐厅就餐可享受就餐补助;
9.新入职员工可享受住房补贴;
10.学校根据教学安排,提供国内外进修、培训机会。
七、应聘方式
请将个人简历、身份证、第一至最高学历/学位证书、职称证、任职资格证、荣誉证书及1张近照等材料的电子版转换为压缩文件,以附件形式发送至学校人力资源处邮箱(zxrsc6@126.com)。
1.邮件标题请注明XX(应聘岗位)—XX(专业)—XX(学历)—XX(学校)—XX(姓名),如:教务处副处长—计算机科学技术—硕士—郑州大学—李四;
2.个人简历应包含学历、工作经历,是否党员、家庭住址、所获荣誉、职称、科研成果、最快上岗时间等情况(应届毕业生须提供在校成绩单)。